BrightBegin

Mobile app focusing on gamification for 3-5 y/o kids and data monitoring for parents

I conducted user analysis, designed wireframes, created a brand identity, and visualized user flows. I focused on addressing parental concerns with data analysis features and developed a reward system for kids.

DURATION: Mar 2024 - Aug 2024

ROLE: Product designer, Illustrator

TOOLS: Figma, Illustrator, Miro

TEAM: Founder and Resercher

USER: 3-5 y/o kids and parents

RESULT: Design solutions that played a pivotal role in securing $170K in investor funding.

Kids cry and parents give them a phone for distraction, leading to prolonged, unsupervised watching of random videos.

How can we solve this?

Our solution: BrightBegin

Key features

  • Educational content

  • Reward system for kids

  • Data monitoring for parents

Who is it for? 

3-5 y/o kids and their parents

How It Solves the Problem

Turns screen time into an opportunity for learning and growth in a controlled environment

The founder approached me with this project

Founder’s initial ask:

Make it pretty.

Yes, but there is more that we can achieve.

New UX Strategy!

Founder’s initial wireframe

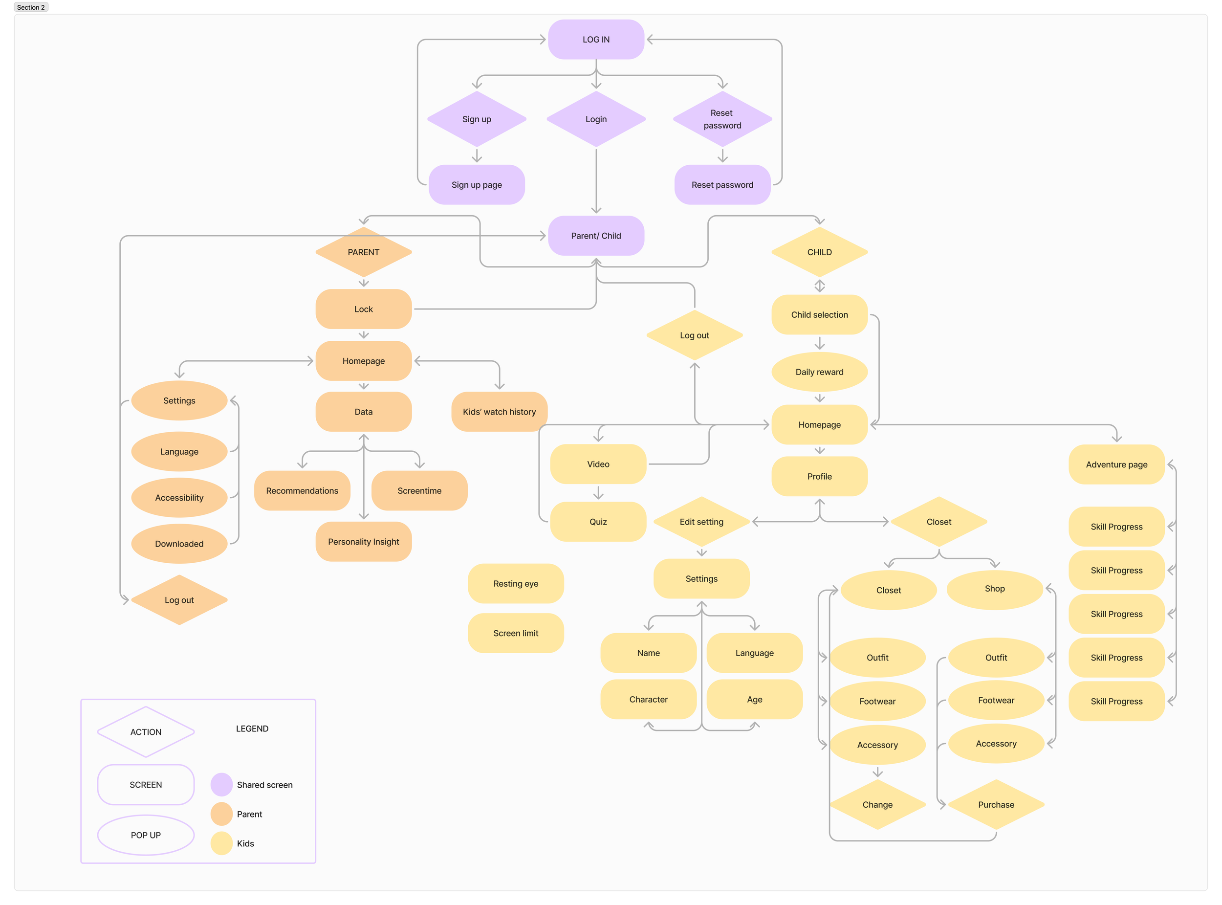
To begin, I sketched out an information architecture map, I realized with all the info:

I proposed having separate app sections to create a tailored experience for kids and parents.

Here is an overview:

User group I: Designing for parents.


What do parents want?

  • “ I sometimes check what content he watches, but I cannot track all the content he does.”

  • "If I can check the graph or data of kids on Mypage for parents, I want to use the data for which primary school to choose, which location to live in, and which sports or hobbies to join.“

  • “I do not know what content she watches, but I do not want her to be addicted to YouTube”

Insights from 30+ parents’ interviews:

How did we address their wants?

Parental control is not new to the market, so we wanted to direct most of our energy to:

Data Analysis

Validating: Approximately 73% of the participants expressed their interest in their kids’ data

Making data easy to find

Final Wireframe

Initial Wireframe

Instant Summary

Easy to digest information

Iteration:

User Insight: Parents found the content wordy and unnecessary

Design Change: Replace lengthy text with a concise summary.

Initial Wireframe

Final Wireframe

Quick link to data

One-click to data analysis.

Iteration:

User Insight: “How do I see Nina’s profile?”

Design Change: Users were confused about switching profiles. We made it easier for users to identify the current profile by placing it front and center.

User group II: Designing for 3-5 y/o kids


What do kids want and need?

According to parent interviews and external research:

WANT

A gamified experience

Watch fun videos

NEED

Have a screen time limit

Simplified System

Creating engaging, reward-based systems to motivate progress.

We need the right incentives to “help encourage child’s good behaviors and increase self-esteem (CDC.)”

How did we address kids wants and needs?

Gamification

Promotes Learning through Play for 3-5 year olds

Daily sign-ins

Incentive to get kids excited to learn

Iteration:

User Insight: Kids frequently click on things and overlook items placed at the top.

Design Change: Made rewards bigger and more prominent to capture attention.

Buying items with coins

Personalization & Immediate Gratification

Providing kids with the incentive to complete quizzes and continue watching videos

Iteration:

User Insight: Kids frequently misclick and don’t understand the 4 categories

Design Change: Made the buttons bigger and reduced the amount of choices

Adventure map

Visually represents progress

Map Progression: Clear path to the finish encourages kids to reach the end.

Hidden Achievements: Unlock surprises as kids advance on the map.

Stage Rewards: Different areas offer themed rewards in the treasure box.

Iteration:

User Insight: Circular progress bar, but it didn’t show how close kids were to the treasure box/ The dual progress bar was too much information and kids did not care.

Design Change: Reduced the map to separate categories to show their progression in specific areas.

Screen Time

Mitigate crying or tantrums: “When I stop her to watch them (videos), she sometimes cries or gets upset, so it’s hard to stop her.”

Time limit: A Heart system

  • Daily Limit: 5 hearts generated daily.

  • Heart Costs: Videos cost hearts, capping watch time at 60 minutes/day.

  • Clear Expectations: Kids know how many videos they can watch

Watch Time Guidelines: Keeping screen limit < 1 hr

Providing an end experience

  • Positive Closure: associate screen time limits with a positive experience such as celebrating.

  • Reduces Resistance: Friendly end prompts reduce tantrums when time is up.

If you want to click around:

This design solution played a pivotal role in securing $170K in investor funding.

Reflection

What I learned:

  • Take the initiative and propose what you believe as a product designer

  • Communicating through research and data points is effective in translating my design decisions

  • User testing is so powerful. Especially when working with children, loads of surprises and insights!

Recommendations to the founder:

  • Conduct usability testing with 3-5 year olds

  • Gather parents' feedback on the prototype

  • Get engineers' feedback on prototype feasibility and discuss design implementation

How I would measure success:

  • Approval from Parents

  • Kids can navigate through the app easily

  • Successful implementation

Back to top
see more projects